分享到:
2026年3月31日,贵阳市设质站(市抗震服务中心)党支部书记宋娟带队,组织党员突击队、施工图审查专家及业务骨干赴乌当区政府开展“送服务、解难题”活动,深化施工图设计方案审查与建筑单体方案审查技术服务,推动项目早开工、早落地。本次交流会由乌当区委常委、乌当区政府副区长张海婷主持,乌当区政府办、乌当区发改局(能源)、乌当区住建局、乌当区空间规划五科、乌当区不动产登记中心、贵阳乌当工业发展集团、贵阳乌当经济发展集团等共13家单位及企业主要负责同志参加。

市设质站(市抗震服务中心)紧扣“高效办成一件事”主线任务,聚焦项目审批过程中的堵点、难点,积极推进机制创新与服务前移,推出六项服务举措,大幅提升审查效率,切实解决企业急难愁盼问题。

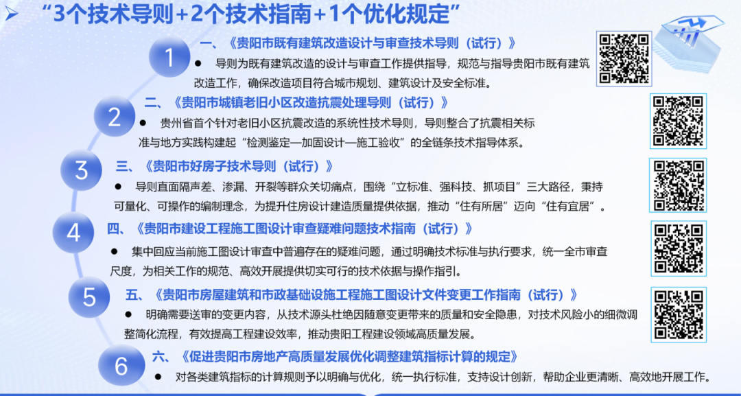
行动聚焦行业高质量发展需求,依托市设质站审图专家团队的技术积淀与实践经验,系统编制系列技术导则与工作指南,构建全流程、全链条技术支撑体系,为“好房子”建设、城市更新、施工图审查及营商环境优化提供专业支撑。

针对企业提出的并联审查提速、消防审验前置联动、设计方案经济性、新老规范的适用、容缺受理等关切事项,市设质站(市抗震服务中心)和专家团队逐一回应、精准解答。

2026年,贵阳市设质站(市抗震服务中心)将紧扣“审图不跑腿,服务零距离”工作承诺,持续深耕审图服务,严守工程质量安全防线,深化总图与单体方案联动审查,推动建筑品质提升与政策红利落地;以“好房子”建设为引领,联动多部门推动住宅品质迭代升级,以“请进来+走出去”模式深化协同,打造技术服务品牌,为优化营商环境注入强劲动力。贵阳市设质站(市抗震服务中心)党支部将以此为契机,常态化靠前服务深入服务,主动发现、精准解决企业需求与难题,针对服务对象的期盼和需求,用心用情做好服务,在堵点痛点的地方多发力、多下功夫,为建筑行业高质量发展持续赋能。

分享到: